800全讯白菜网
首页
协会之窗
自律公约
服务制度
黑名单
入会须知
会员单位
部门职能
协会组织
协会职能
协会章程
协会简介
会员服务
会员风采
资讯服务
案例分析
专家观点
800全讯白菜网交流
新闻中心
通知公告
协会动态
合同备案
政策法规
资质信用
人才交流
会员单位
专业队伍库
行业发布
资质信用
资质管理
信用等级评定
项目管理
政府招标
合同备案
物业招投标
行业招标
行业培训
证书查询
在线报名
相关下载
国家级
省级
苏州
昆山
行业服务
行业红黑榜
行业用工指导
消防督办
800cc全讯白菜网
欢迎访问800全讯白菜网官方网站!
站内导航
政府公告
协会通知
通知公告
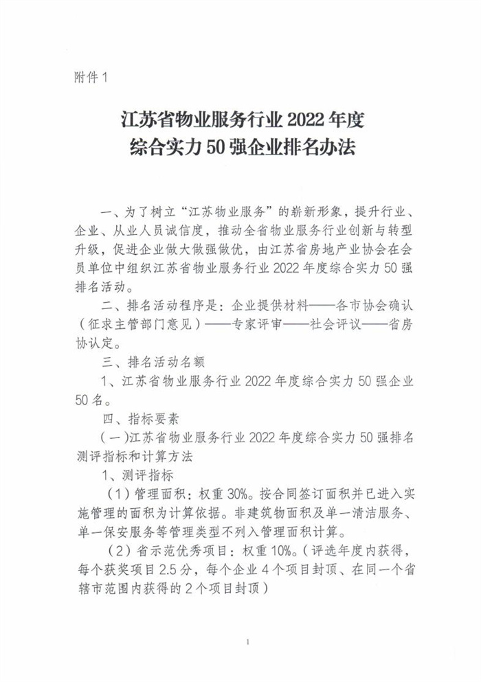
【转发】关于开展2022年度江苏省物业服务行业综合实力50强企业排名活动的通知
点击量:520 时间:2023-06-06
点击下载 附件:江苏省物业服务行业2022年度综合实力50强排名申报表.doc
上一篇:
强化法制宣传,提升管理能力——800全讯白菜网成功举办2023年度物业行业公益宣讲活动
下一篇:
关于开展物业行业从业人员岗位培训的通知